一、考试时间、考试科目
会计专业技术中级会计资格考试(以下简称中级会计资格考试)于2026年9月5日至6日举行,共2个批次,设置三个科目,分别为《中级会计实务》、《经济法》和《财务管理》。
注意:为了回应考生合理诉求,2026年度中级会计资格考试部分科目调减了考试时长,《中级会计实务》科目由165分钟调整为150分钟,《财务管理》科目由135分钟调整为120分钟,在调整考试时长后,中级会计资格考试将于每日19时完成当日所有场次考试。在保持考试难度基本稳定的前提下,将相应调减相关科目试题题量。
二、考生信息采集
我省中级会计资格考试报名实行“资格前审”,即先完成信息采集,后报名。参加中级会计资格考试的会计人员应在全国会计人员统一服务管理平台(https://ausm.mof.gov.cn)进行实名注册,更新相关信息,完成信息采集。以前年度已完成信息采集审核通过的报考人员,如无需更新相关信息,则不用重复上传材料,可直接报名。为确保按时顺利完成考试报名,请考生尽早完成信息采集或更新。
注意:会计人员信息采集全年均可进行,参加中级会计资格考试按照要求,报名人员应于7月1日12:00前完成信息采集。信息采集审核工作由各市(州)、县(市)财政部门负责。
三、中级会计资格考试免试申请
获得国务院教育行政部门认可的境内会计硕士专业学位、会计博士专业学位的人员,报考中级会计资格考试可免试《财务管理》科目。申请免试者应于2026年5月12日至6月25日通过全国会计人员统一服务管理平台“会计专业技术资格考试”模块提交免试申请,经审核确认后可以免试。以往年度已提交免试申请并经审核确认的人员,可在全国会计人员统一服务管理平台“会计专业技术资格考试”模块查询,无需再次申请。
四、报名时间及准考证打印时间
中级报名时间:2026年6月12日12:00起至7月2日12:00止
中级报名缴费时间:2026年6月12日12:00起至7月2日18:00止
中级准考证打印时间: 2026年8月31日12:00起至9月6日18:00止
五、报名网址
全国会计人员统一服务管理平台(https://ausm.mof.gov.cn),登录后的报名路径为“服务大厅-考试服务-网上报名”。
六、申请免试网址
会计人员统一服务管理平台(https://ausm.mof.gov.cn)。“会计专业技术资格考试”模块提交免试申请。
七、打印准考证网址
全国会计人员统一服务管理平台(https://ausm.mof.gov.cn),考试服务下面的“准考证打印”模块,选择对应的考试级别、省份进入准考证打印界面。
八、报名地点
符合报名条件的在职在岗人员按属地化原则在其工作单位所在地报名;符合报名条件的在校学生,在其学籍所在地报名;符合报名条件的其他人员,在其户籍所在地或居住地报名。符合报名条件的香港、澳门、台湾居民和外籍人员,按照就近方便原则报名。在中国境内有工作单位的,在其工作单位所在地报名;为境内学校在校学生的,在其学籍所在地报名;其他人员在其居住地报名。所有报名参加考试人员,均在其报名所在地参加考试。
九、注意事项
(一)未在规定时限内完成信息采集或已采集完的信息变更、免试申请、报名确认及考试缴费的报考人员,均视为放弃本次考试报名,届时将不能参加考试。
(二)考生应按照要求认真填写报名信息,并对信息的准确性和材料的真实性负责。因材料上传错误、信息填报差错、提供虚假材料等,造成不能报名或发证等后果,由考生本人负责。
(三)缴费完成后,考生应自行打印并留存《全国会计资格考试网上报名考生信息表》。需要开具报名费收据的考生,请于2026年7月2日前(节假日除外)携带身份证及自行打印的《全国会计资格考试网上报名考生信息表》到考区财政局考试管理机构开具,逾期不补。报名结束后应重新登录系统,查询并确认自己的报名状态。
十、成绩查询
2022—2026年度(考试成绩公布后),在全国会计人员统一服务管理平台(https://ausm.mof.gov.cn)的会计专业技术资格考试模块查询。2021年度及更早年度考试成绩与合格信息在财政部会计财务评价中心网站(http://kzp.mof.gov.cn)的考试成绩信息、考试合格信息模块查询。
十一、成绩复核
考生对考试成绩有异议的,应在考试成绩公布之日起30日内,在全国会计人员统一服务管理平台提出成绩复核申请。成绩复核完毕后,全国会计人员统一服务管理平台开放成绩复核结果查询,查询期为30日,逾期不再提供查询服务。
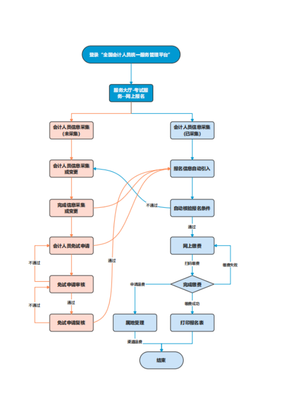
十二、报名流程

十三、咨询电话
各市(州)财政部门咨询电话:
1.长春市:0431-89865971;
2.吉林市:0432-62011331;
3.四平市:0434-3215082;
4.辽源市:0437-3252494;
5.通化市:0435-3502223;
6.白山市:0439-3226392;
7.白城市:0436-3330351;
8.延边州:0433-2876085;
9.松原市:0438-5075053;
10.梅河口市:0435-4223791;
11.公主岭市:0431-76869019。
